银行
新闻
国内
国际
亚太
湾区
香港
澳门
台湾
经济
金融
房产
物业
旅游
酒业
教育
文化
时尚
电影
娱乐
汽车
农业
食品
医药
体育
当前位置:
新闻
>
银行
> 正文
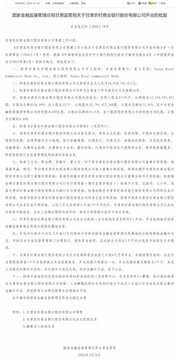
“存款搬家”下保险欲接“泼天流量”,“大额存单平替”如何有备而“投”?
发布时间:2026-01-30
建设银行青岛市分行原党委书记、行长郝子建接受纪律审查和监察调查
发布时间:2026-01-30
国务院办公厅:引导金融机构加大对服务消费新增长点领域经营主体的信贷投放力度
发布时间:2026-01-30
涉及虚增存贷款等,广西北部湾银行被处罚款205万元
发布时间:2026-01-30
上市银行2025年业绩快报:2家新晋10万亿阵营,多家拨备覆盖率下降
发布时间:2026-01-30
外汇局:2025年1-12月中国外汇市场累计成交304.57万亿元人民币
发布时间:2026-01-30
中国工商银行(澳门)股份有限公司原董事长姜壹盛被“双开”
发布时间:2026-01-30
聚金融之力 享多彩贵州——人民银行贵州省分行多措并举激发消费新动能
发布时间:2026-01-30
抢滩资产托管“黄金赛道”外资银行以跨境优势破局
发布时间:2026-01-30
交易退潮 配置当道:债市薄利让中小银行被迫转身
发布时间:2026-01-30
债市波动加大 中小银行买债逻辑转向
发布时间:2026-01-30
贵州银行1亿股股票法拍落定 国资股东接连出手,另有逾6000万股打折变卖中
发布时间:2026-01-29
合规问题凸显,交通银行两个省级分行被罚没686万元
发布时间:2026-01-29
戚力壮已出任绍兴银行党委书记
发布时间:2026-01-29
银行多维度落实个人消费贷贴息新政
发布时间:2026-01-29
六大行迅速发布信用卡分期贴息“指南”
发布时间:2026-01-29
央行上海总部:2025年上海人民币跨境收付金额达32.4万亿元 同比增长9%
发布时间:2026-01-29
央行工具箱精准发力 资金面有望平稳跨节
发布时间:2026-01-29
银行理财积极拥抱资本市场
发布时间:2026-01-29
工行云南省分行原党委书记、行长郭伟涉嫌严重违纪违法被查
发布时间:2026-01-29
超50万亿定存迎到期高峰 保险、理财成分流热门
发布时间:2026-01-29
多地公布数字人民币最新“成绩单”,江苏领跑,差异化格局成形
发布时间:2026-01-29
限时折扣、拼团优惠轮番上阵!中小银行消费贷“开门红”争夺战正酣
发布时间:2026-01-29
因虚增存贷款规模等,恒丰银行郑州分行被罚210万元
发布时间:2026-01-29
丰富宏观政策工具箱
发布时间:2026-01-29
多因素支撑人民币汇率走强
发布时间:2026-01-29
自营理财加速“瘦身” 银行代销合作成转型核心路径
发布时间:2026-01-29
2026“开门红”观察:银行营销转向 分红险站上“C位”
发布时间:2026-01-29
央行:科学保障现金供应 持续优化现金服务
发布时间:2026-01-29
农行原首席专家兼浙江省分行原行长冯建龙被开除党籍:大搞权钱交易
发布时间:2026-01-29
建设银行:副行长唐朔任职资格获批
发布时间:2026-01-29
青岛银行发布2025年度业绩快报:实现归母净利润51.88亿元 同比增长21.66%
发布时间:2026-01-29
马年纪念钞热度远高于纪念币,北京、上海、河北等地兑换进度超95%
发布时间:2026-01-28
恒生银行正式从港交所退市
发布时间:2026-01-28
理财市场规模稳健扩张
发布时间:2026-01-28
国资赋能地方中小银行重在激活“造血”能力
发布时间:2026-01-28
央行:建立打击治理洗钱违法犯罪常态化工作机制 进一步提升反洗钱监测分析能力
发布时间:2026-01-28
银行积极布局信贷开门红 机构预期1月中下旬投放将提速
发布时间:2026-01-28
2025年新增贷款16.27万亿元 普惠、科创仍是投放“热门”
发布时间:2026-01-28
青岛银行济南分行被罚 涉承兑汇票保证金管理不尽职等
发布时间:2026-01-28
绥阳黔北村镇银行违规被罚 第一大股东为贵州银行
发布时间:2026-01-28
关文杰履新北京银行
发布时间:2026-01-28
银行理财市场迎结构性重构 压降超万亿元自营理财
发布时间:2026-01-28
2025年北京社会融资规模增量达历史最高 深入践行“金融为民”
发布时间:2026-01-28
低利率环境下,钱该放哪里
发布时间:2026-01-27
光大银行高管层“纳新” 杨文化出任党委委员
发布时间:2026-01-27
八部门:鼓励金融机构为交通物流企业提供多样化金融服务
发布时间:2026-01-27
央行:2025年四季度末人民币普惠小微贷款余额36.57万亿元 同比增长11.1%
发布时间:2026-01-27
去年16.27万亿元新增贷款投向哪:住户消费贷款及经营贷款保持增长
发布时间:2026-01-27
央行:创新丰富政策工具箱 维护金融市场稳健运行和金融体系整体稳定
发布时间:2026-01-27
50万亿天量存款到期,银行理财率先打响存款“争夺战”
发布时间:2026-01-27
打好促消费财政金融组合拳
发布时间:2026-01-27
村镇银行改革重组有序推进
发布时间:2026-01-27
理财市场规模站上33万亿元 固收产品仍占主导
发布时间:2026-01-27
瞄准年终奖理财场景 多家银行力推“资产提升”活动
发布时间:2026-01-27
杨文化任光大银行党委委员,官网高级管理层名单已更新
发布时间:2026-01-27
代销理财扩围 银行理财兼顾稳健低波与收益弹性
发布时间:2026-01-27
中国人民银行:维护金融市场稳健运行和金融体系整体稳定
发布时间:2026-01-27
试点成效突出 数字人民币应用迈入2.0时代
发布时间:2026-01-27
中小银行大额存单密集上新 利率普遍降至“1字头”
发布时间:2026-01-27
涉老金融诈骗新剧本:AI造假成“诱饵” 虚伪关心为“收割”
发布时间:2026-01-27
经营贷利率“贴地飞行” 中小银行有点吃不消
发布时间:2026-01-27
开年以来银行股调整 市场风格切换提供配置空间
发布时间:2026-01-27
上市银行2025年业绩快报扫描:稳健增长与质量提升并行
发布时间:2026-01-27
年轻人贵金属市场淘“金”记
发布时间:2026-01-27
凌晨点外卖致银行卡被风控?多些精准研判避免“误伤”
发布时间:2026-01-27
积分规则协商引储户众怒,裕民银行陷高息揽储后遗症
发布时间:2026-01-27
央行护航春节前流动性 年内降准降息仍有空间
发布时间:2026-01-27
2025银行理财成绩单:规模突破33万亿 平均收益率跌破2%
发布时间:2026-01-26
因贷款统计分类不准确等 工商银行温州分行被罚185万元
发布时间:2026-01-26
凌晨点外卖致银行卡被风控?多家银行回应
发布时间:2026-01-26
伦敦现货金价剑指5000美元,银行黄金类产品趁势“吸金”
发布时间:2026-01-26
招商银行发布业绩快报:2025年实现净利润1501.81亿元 同比增长1.21%
发布时间:2026-01-26
杭州银行发布业绩快报:2025年实现净利润190.30亿元 同比增长12.05%
发布时间:2026-01-26
两部门发布金融黑灰产典型案例 小微企业经营性贷款不得用于购房炒股
发布时间:2026-01-26
两部门联合发布第二批金融领域“黑灰产”违法犯罪典型案例
发布时间:2026-01-26
2025年银行理财为投资者创收7303亿元
发布时间:2026-01-26
多地调降商业用房购房贷款最低首付比例
发布时间:2026-01-26
盈利能力保持韧性、资产规模稳步扩张 首批8家上市银行2025年业绩预喜
发布时间:2026-01-26
国家网信办:金融信息服务数据分类分级规则征求意见
发布时间:2026-01-26
从“漫灌”到“滴灌”:银行发力科技金融变革一线观察
发布时间:2026-01-26
银行黄金类产品成“吸金王”
发布时间:2026-01-26
黄金结构性存款走红 部分银行产品额度紧张
发布时间:2026-01-26
央行对货币市场利率关注重点出现变化 隔夜利率或成“新锚” 短端资金面有望保持合理充裕
发布时间:2026-01-26
并购贷款扩容是机遇也是挑战
发布时间:2026-01-26
江西赣昌农商行涉多项违规,被罚258.52万元
发布时间:2026-01-26
我国银行理财市场规模突破33万亿元
发布时间:2026-01-24
2025年末银行理财市场存续规模33.29万亿元
发布时间:2026-01-24
银行理财市场存续规模超33万亿元 2025年为投资者创造收益7303亿元
发布时间:2026-01-24
多家银行发布公告 明确个人消费贷款财政贴息细节
发布时间:2026-01-23
多地部署2026年数字人民币工作重点 锚定稳步发展主线
发布时间:2026-01-23
央行今日开展9000亿元MLF操作 连续11个月加量续做
发布时间:2026-01-23
消费贷贴息政策升级 多家银行明确实施细则
发布时间:2026-01-23
多家银行开启 信用卡分期贴息补申请通道
发布时间:2026-01-23
商业银行争夺“年终奖”
发布时间:2026-01-23
掘金港股IPO,理财公司权益投资火力全开
发布时间:2026-01-23
银行探路“航天+”:一本成本账 一盘生态棋
发布时间:2026-01-23
5家上市银行披露业绩快报 归母净利润均实现同比增长
发布时间:2026-01-23
银行业被罚超26亿元 上百人被“终身禁业”
发布时间:2026-01-23
信用卡分期贴息“免申即享” 精准激活消费动能
发布时间:2026-01-23
阅读排行
我国种业振兴“五年见成效”目标顺利完成 “中国粮”用“中国种”态势更加牢固
2026年春运 | 用青春战冰 隧道里“打冰人”守护安全归乡路
独家视频丨习近平在北京考察科技创新工作
习近平在北京考察科技创新工作
新闻精选
国务院港澳办:黎智英被严惩彰显法治伸张正义
国务院安委办对山西朔州“2·7”较大爆炸事故查处挂牌督办
春运看发展 | 跨山越海 “流动的中国”活力四射
春运服务台 | 铁路“轻装行”服务扩容 解锁“空手春运”新体验
24小时热点
1
我国种业振兴“五年见成效”目标顺利完成 “中国粮”用“中国种”态势更加牢固
2
2026年春运 | 用青春战冰 隧道里“打冰人”守护安全归乡路
3
独家视频丨习近平在北京考察科技创新工作
4
习近平在北京考察科技创新工作
5
国务院港澳办:黎智英被严惩彰显法治伸张正义
6
国务院安委办对山西朔州“2·7”较大爆炸事故查处挂牌督办
7
春运看发展 | 跨山越海 “流动的中国”活力四射
8
春运服务台 | 铁路“轻装行”服务扩容 解锁“空手春运”新体验
9
更加坚决有力地贯彻落实党中央重大决策部署
10
2月8日,全社会跨区域人员流动量完成22771.3万人次
热门频道:
国际
金融
汽车
房产
文化
经济
教育
旅游
酒业
时尚
娱乐
English
German
فارسی
Italia
Português
Français
РУССКИЙ
Español
日本語
العربية
조선어
Melayu
TiếngViệt
ພາສາລາວ
ភាសាខ្មែរ
ภาษา:ภาษ
Indones
ျမန္မာ
MONGOL
नेपाली
हिन्दी
বাংলা
Türkçe
简体中文
繁體中文