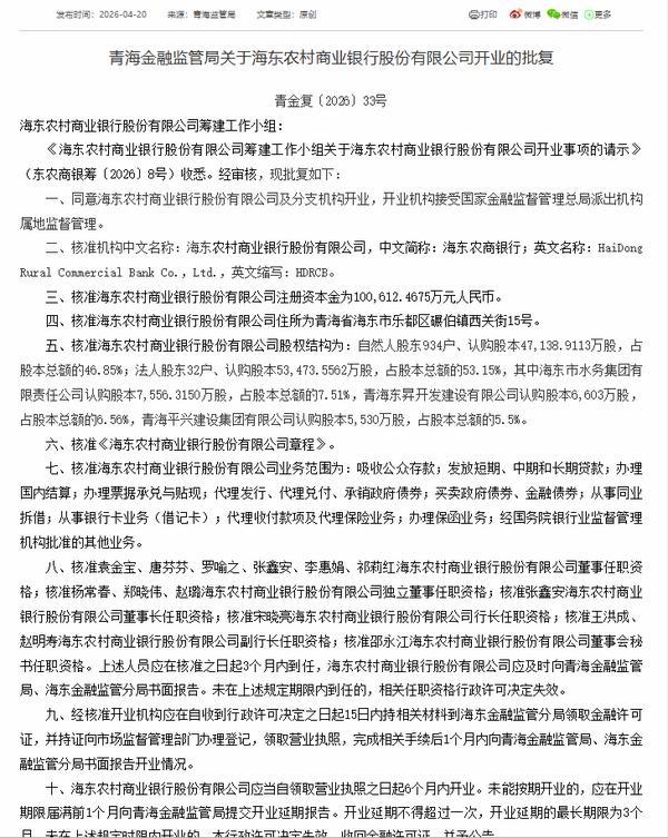
中国网财经4月21日讯 4月20日,青海金融监管局发布《关于海东农村商业银行股份有限公司开业的批复》,同意海东农商银行及分支机构开业,开业机构接受国家金融监督管理总局派出机构属地监督管理。批复显示,核准其中文名称为海东农村商业银行股份有限公司,中文简称为海东农商银行。注册资本方面,核准海东农商银行注册资本金为10.06亿元人民币。
批复显示,核准海东农商银行股权结构为:自然人股东934户、认购股本47,138.9113万股,占股本总额的46.85%;法人股东32户、认购股本53,473.5562万股,占股本总额的53.15%,其中海东市水务集团有限责任公司认购股本7,556.3150万股,占股本总额的7.51%,青海东昇开发建设有限公司认购股本6,603万股,占股本总额的6.56%,青海平兴建设集团有限公司认购股本5,530万股,占股本总额的5.5%。
批复显示,核准袁金宝、唐芬芬、罗喻之、张鑫安、李惠娟、祁莉红海东农商银行董事任职资格;核准杨常春、郑晓伟、赵璐海东农商银行独立董事任职资格;核准张鑫安海东农商银行董事长任职资格;核准宋晓亮海东农商银行行长任职资格;核准王洪成、赵明寿海东农商银行副行长任职资格;核准邵永江海东农商银行董事会秘书任职资格。上述人员应在核准之日起3个月内到任,海东农商银行应及时向青海金融监管局、海东金融监管分局书面报告。未在上述规定期限内到任的,相关任职资格行政许可决定失效。





