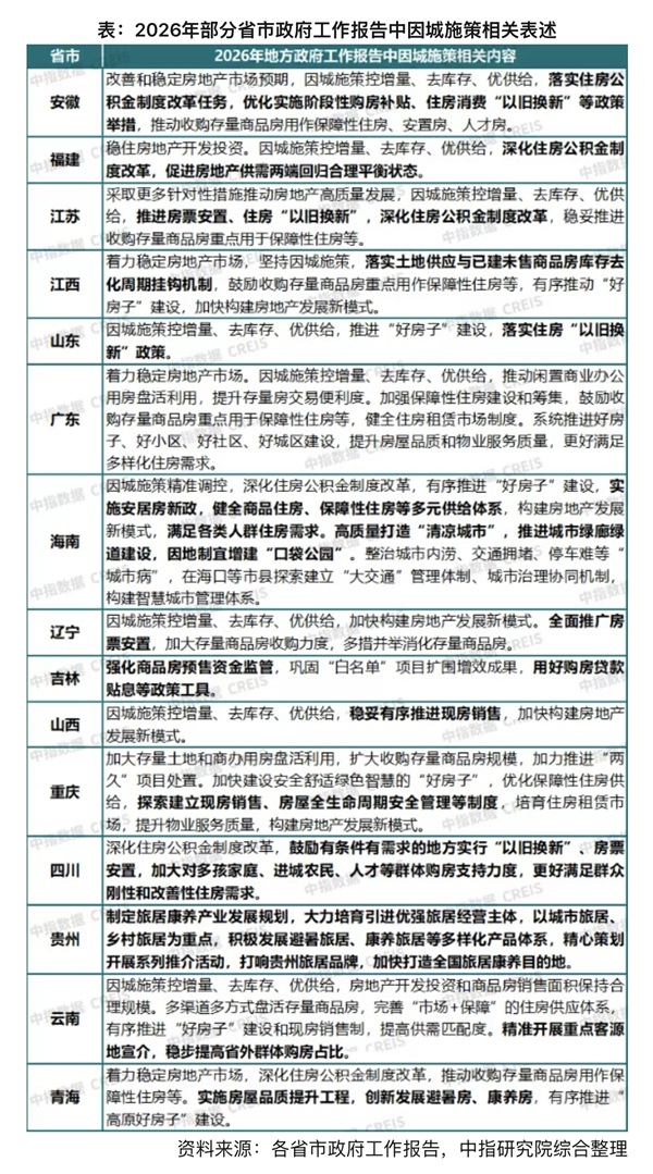
2月27日,据中指院统计显示,随着全国31个省市两会落幕,2026年各地房地产工作路线图清晰浮现。“稳定房地产市场”成为绝大多数省市的共同基调,并在中央精神指导下,结合本地实际细化政策工具,“因城施策”特征显著。

从各省市政府工作报告看,“因城施策控增量、去库存、优供给”成为高频表述。在此原则下,各地政策工具箱呈现多样化特点:江苏、安徽、四川等多地明确提出深化住房公积金制度改革、推进住房“以旧换新”;江苏、辽宁等地推广“房票安置”;吉林强调用好购房贷款贴息等政策工具;山西、重庆、云南等地则提及探索或推进现房销售制度。部分省市如贵州、云南、青海,更结合自身资源优势,提出发展旅居康养地产。
与此同时,多项具体工作成为2026年各地发力重点。超九成省市(30个)强调推进城市更新,北京、天津等地明确了具体改造任务目标。建设“好房子”获得27个省市响应,吉林、贵州等地设定了示范项目数量目标。此外,盘活存量资源被22个省市列为重要抓手,重庆、辽宁等地明确将扩大收购存量商品房规模,用于保障性住房等用途。
分析指出,各地部署显示出房地产政策正从全局性调整转向更精细化的区域施策,通过城市更新、品质提升和存量盘活等多维度举措,旨在促进房地产市场平稳健康发展和构建新发展模式。预计2026年相关配套政策与实质性探索将进一步落地。
责任编辑:李霞