3年期人民幣特區政府機構債券重開 下周投標

香港文匯網2026-01-10

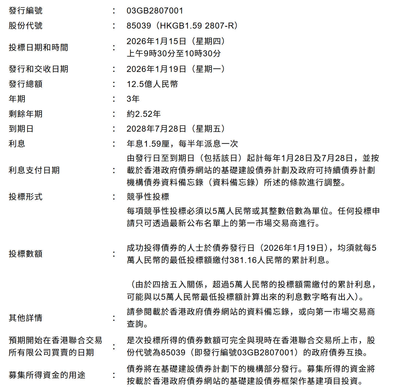
香港金融管理局以香港特別行政區政府代表身份於今日(1月9日)公布,重開在基礎建設債券計劃下推出的三年期人民幣特區政府機構債券(發行編號03GB2807001),作三年期債券供投標。該批重開債券將於2026年1月15日(星期四)進行投標,並於2026年1月19日(星期一)交收。

透過是次重開債券,將有額外12.5億人民幣的未到期3年期債券(發行編號03GB2807001)供投標。該批債券將於2028年7月28日期滿,利率為年息1.59厘,每半年派息一次。該批債券於2026年一月九日的指示價格為99.47,半年化收益率則為1.805%。

三年期人民幣特區政府機構債券投標資料。政府新聞公報截圖
責任編輯: 宋得書

法国外长:欧洲政治组织“如今正处于危险中”

2026-01-10

叙军方:“叙利亚民主力量”继续在阿勒颇发动袭击

2026-01-10

韩国总统要求彻查“韩国无人机侵犯朝鲜领空”一事 韩国国防部说可进行韩朝联合调查

2026-01-10

韩国总统要求彻查“韩国无人机侵犯朝鲜领空”一事

2026-01-10

立法會主席FB名字改為李慧琼 發文感謝梁君彥多年貢獻

2026-01-10

洪水橋產業園公司須每年向立會交代工作 甯漢豪:體現透明度及問責性

2026-01-10

財政預算案諮詢動 陳茂波:把握「十五五規劃」香港定位

2026-01-10

从“十年九旱”到“亩产吨粮”,来看大庆的增产密码

2026-01-10

董子健首部导演作品《我的朋友安德烈》定档 刘昊然董子健少年挚友久别重逢

2026-01-10

演员闫学晶多个平台账号被禁止关注,此前直播“哭穷”引争议:儿子一部戏挣几十万不够养家

2026-01-10

为续写两大奇迹新篇章贡献力量——写在第六个中国人民警察节到来之际

2026-01-10

统筹促消费和扩投资,建设强大国内市场

2026-01-10

“十五五”开好局起好步丨新年新气象 西部因地制宜促发展

2026-01-10

让群众真切感受到全面从严治党就在身边

2026-01-10

“新国补”首周,哪些产品销售最火

2026-01-10

新场景带来新体验 “电影+”正加速赋能更多产业

2026-01-10

手绘长图丨时代之镜,映照平凡生活中闪烁的奋斗微光

2026-01-10

国安守卫者系列之《时间守卫》

2026-01-10

数说经济 | 20条举措覆盖吃穿住用行,绿色消费如何享政策红利?

2026-01-10

百姓“菜篮子”物丰量足“鲜”味浓 土特产点燃“年货经济”新引擎

2026-01-10

惠及1.95亿人口!一组数据读懂国家水网建设亮眼成绩单

2026-01-10

冰雪旅游持续升温 搅“热”开年消费市场

2026-01-10

玉渊谭天丨中方加严管制两用物项 坚决遏制日本军国主义图谋

2026-01-10

邻望邻好,共赴未来(国际论坛)

2026-01-10

分享文章